Every reservation group has a status that shows where it is in the approval and management process. The status helps you quickly understand whether your reservations are confirmed, still under review, or need attention.
Why statuses matter:
- You can see at a glance if your reservations are ready to go
- Event Coordinators can track which groups need review
- Everyone knows what actions (if any) are still needed
Reservation Statuses
Reservations are requests for a specific space at a specific date and time.
| Reservation Status | Description | Status Badge |
| Pending | The reservation is still pending review from an admin. | Blue |
| Approved | The reservation has been approved by an admin. | Green |
| Rejected | The reservation has been rejected by an admin. | Red |
| Cancelled | The reservation has been cancelled by the reservation owner. | Gray |
Reservation Group Statuses
Reservation groups are composed of multiple reservations and are good for events with multiple dates.
| Reservation Status | Description | Status Badge |
| Pending | All reservations within the group are Pending | Blue |
| Approved | All reservations within the group are Approved. | Green |
| Under Review |
| Blue |
| Partially Approved |
| Orange |
| Rejected | All reservations within the group are Rejected. | Red |
| Cancelled | All reservations within the group are Cancelled. | Grey |
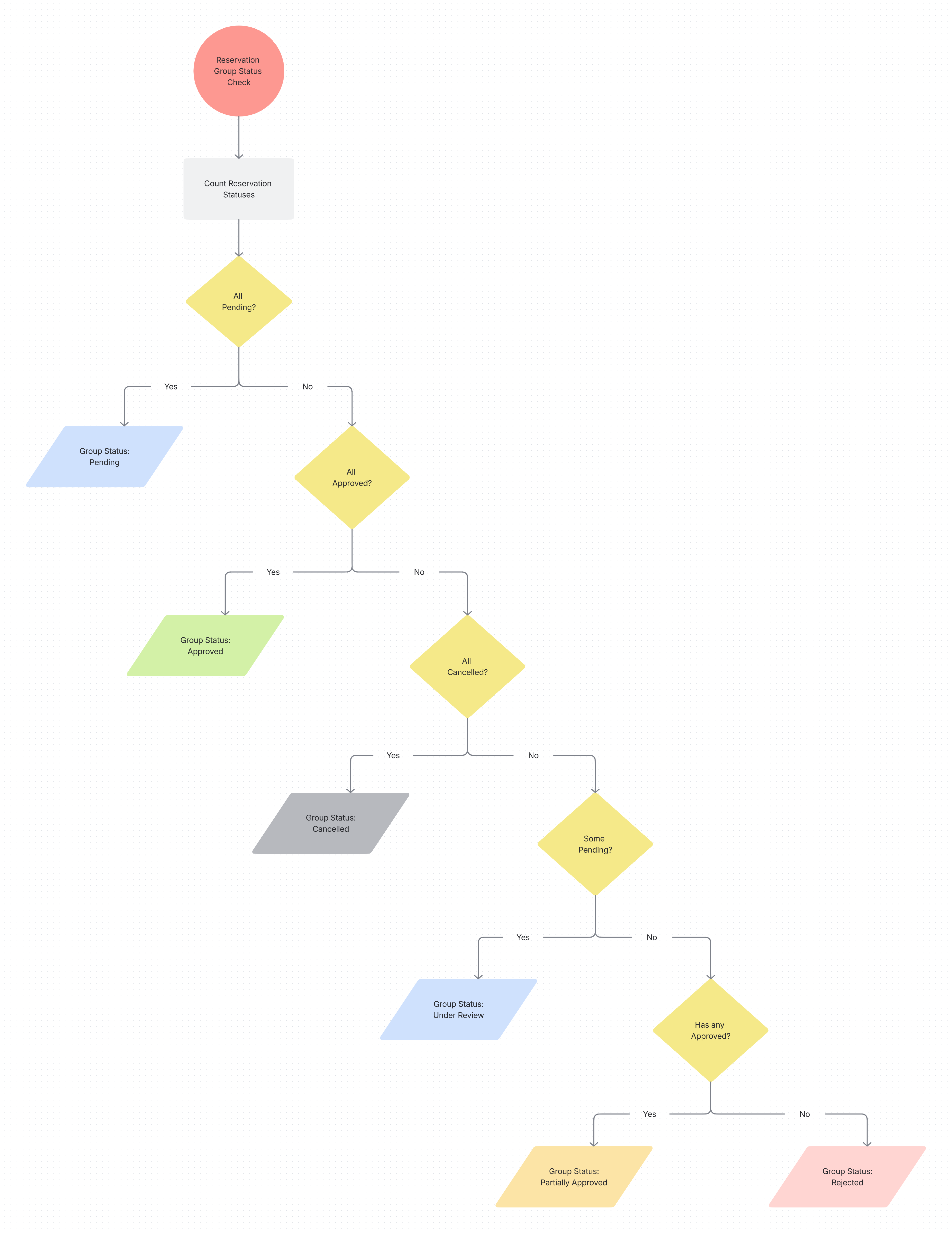
How Statuses Change
Reservation group statuses change automatically based on what happens to the individual reservations within them. Here's how it works:
Visual Flowchart
Common Questions
Q: Why did my status change from "Pending" to "Under Review"?
A: An Event Coordinator started processing your request and took action on some (but not all) of your reservations. This means they're actively working on your group!
Q: I see "Partially Approved" - does that mean more dates might be approved later?
A: No. "Partially Approved" means all decisions have been made. Some dates were approved and others were rejected/cancelled. There are no pending reservations left to approve.
Q: What's the difference between "Rejected" and "Cancelled"?
A: "Rejected" means the Event Coordinator couldn't approve your request. "Cancelled" means either you actively cancelled the reservation regardless of status.
Q: Can I see the status of individual reservations within my group?
A: Yes! Click into your reservation group to see the detailed status of each date in the "Dates & Times" section.